Der ISP-Manager ist eine Client/Server Anwendung* zur automatisierten Verwaltung und Abrechnung, die speziell auf die Bedürfnisse von Internet und Application Service Provider zugeschnitten ist.

Anpassbar an die eigenen Bedürfnisse
  • Zentrale Hinterlegung aller Preis/Leistungs-Informationen in den Stammdaten
    des Programms.
  • Die in den Stammdaten vordefinierten Preise können bei jeder Leistung
    individuell neu festgelegt werden.
  • Zentrale Hinterlegung von leistungs-/kundenbezogenen Rabatten, Skonti,
    Zahlungszielen, etc.
  • Alle Formulare (Rechnung, Kontoauszug, ...) können mit dem mitgelieferten
    Reportdesigner angepasst werden.
  • Für jeden Kunden können individuelle Einstellungen vorgenommen werden
    (Zahlungsintervall, Währung, Zahlungsart, Mahnart, Formulare), die in den
    anderen Programmteilen berücksichtigt werden.
  • In vielen Programmteilen können sogenannte eMail-Skripte hinterlegt werden,
    mit denen man Standard-eMails mit Daten aus dem ISP-Manager füllen und an
    Kunden / Domainrobots versenden kann.
  • An den wichtigen Stellen kann man eigene Formulare in die Menüs aufnehmen.
Automatisierung
  • Einmal eingerichtet übernimmt der Rechnungslauf das mühselige Erstellen von
    Rechnungen und achtet auf Wunsch darauf, dass Kunden z.B. nur eine
    Rechnung pro Monat erhalten.
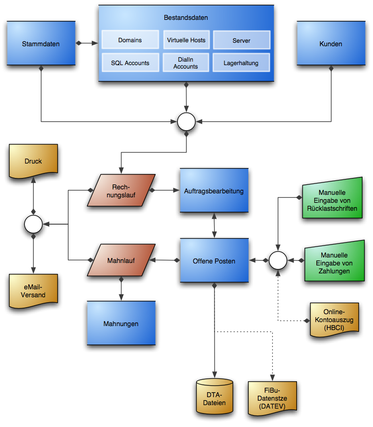
  • Abgerechnet werden können Domains, VHosts, Server, Class-C Netze, SQL- Datenbanken, Dial-In Accounts/Standleitungen, Dienstleistungen/Verträge (Alles was regelmäßig abgerechnet werden soll).
  • Die Rechnungen können automatisch per e-Mail (.pdf) verschickt und/oder per Drucker zum Postversand ausgegeben werden (kundenspezifisch).
  • Der Rechnungslauf berücksichtigt automatisch noch vorhandene Kundenguthaben und verechnet diese mit dem Endbetrag der Rechnung.
  • Lastschriften können dann direkt nach einem DTAUS-Lauf eingezogen werden. Dabei kann eingestellt werde, wie früh nach einer Rechnung eingezogen werden soll.
  • Kunden, die nicht rechtzeitig zahlen/zurückbuchen, werden vom Mahnlauf automatisch angemahnt. Dabei können Verzugszinsen, reguläre Mahngebühren und Rücklastschriftgebühren erhoben werden.
Auftragsbearbeitung / FiBu
  • In der Auftragsbearbeitung können Belege nachbearbeitet werden, Artikel aus der Lagerhaltung hinzugefügt werden, Beschreibungen geändert werden, etc.
  • Mahnungen können nachträglich mit Mahngebühren versehen werden oder um Texte ergänzt werden.
  • Bei Zahlungseingabe werden Währungsumrechnungen, Über- und Unterzahlungen Skonti und Acconti berücksichtigt und übersichtlich im jeweiligen Offenen Posten dargestellt. Bei Überzahlungen kann entweder direkt eine Rücküberweisungveranlasst werden oder das Guthabenkonto des Kunden bebucht werden.
  • Bei jedem Offenen Posten kann nachvollzogen werden, in welcher Mahnstufe er sich befindet und ob bereits ein Mahnbescheid bestellt wurde. Außerdem hat man dort alle erhobenen Mahngebühren auf einen Blick und kann dem Kunden Mahngebühren erlassen.
Übersicht / CRM
  • Um jederzeit einen Überblick über einen Kunden zu gewinnen, zeigt der ISP-Manager auf Wunsch eine Auflistung aller zugeordneten Belege / Mahnungen / Zahlungen / Rücklastschriften / Skonti / Acconti / Leistungen an. Von dieser kann man direkt in die jeweiligen Verwaltungen gelangen.
  • Bei Anruf eines Kunden kann dieser direkt angezeigt werden wenn ein CAPI-Treiber installiert ist.
  • In den Verwaltungen kann man jederzeit eine Übersicht über die eingetragenen Domains, VHosts, Server, Class-C Netze, SQL-Datenbanken, Dial-In Accounts, Dienstleistungen, etc. gewinnen.
  • Ein zuschaltbares Änderungsprotokoll hilft ihnen bei der Kontrolle, was welcher Mitarbeiter wann geändert hat. Damit ist immer nachvollziehbar was geändert wurde und hilft bei der Beseitigung von Problemen.
  • Kunden können Newsletterkategorien zugeordnet werden. So können Sie sehr schnell Informationen an ganze Kundengruppen senden und so die Kundenbindung erhöhen.


*Ein Interbase SQL Server ist erforderlich. Dieser ist kostenlos verfügbar im Downloadbereich.
Screenshots
Adressenverwaltung Formular-Editor Übersicht im Hauptfenster